Большое дело делается вместеБольшое дело делается вместеЦиан, М.Видео, Авиасейлс и еще 1,5 млн клиентов выбирают Т‑БизнесЦиан, М.Видео, Авиасейлс и еще 1,5 млн клиентов выбирают Т‑БизнесУзнать больше

Идеи для бизнесаБизнес с нуляМаркетплейсыБухгалтерияЛайфстайлСправочникШаблоны документов
Идеи для бизнесаБизнес с нуляМаркетплейсыБухгалтерияЛайфстайлСправочникШаблоны документов

Перед приютом для животных «Ласка» стояла задача: разработать маркетинговую стратегию, определить метрики эффективности для некоммерческой организации и на основе этого распределить бюджет. Для решения этой задачи интернет‑агентство «Ливень» организовало программу стажировки для студентов‑маркетологов, которые занялись разработкой стратегии для приюта.

В результате приют получил готовый медиаплан и подробные карты пути клиента (CJM), а студенты — практический опыт и кейс для резюме. Одним из наблюдаемых результатов стал рост посещаемости сайта приюта, который был достигнут за счет работы с контентом еще до запуска платной рекламы.

Почему выбрали формат стажировки?

Проект начался, потому что у приюта «Ласка» и агентства «Ливень» совпали интересы. Приюту не хватало маркетинговых компетенций для эффективного распределения бюджета, а агентство, имея опыт работы с НКО, хотело реализовать социальный проект и помочь молодым специалистам получить опыт.

Формат стажировки был выбран как оптимальное решение для обеих сторон. Для НКО с ограниченными ресурсами это возможность получить комплексную проработку маркетинговой стратегии силами целой команды. Для студентов — это погружение в реальный проект, где нужно не просто выполнить учебное задание, а разработать и защитить полноценную стратегию, основанную на данных.

Процесс работы: от подготовки до медиаплана

Работа была выстроена в несколько этапов, чтобы решения принимались на основе данных, а не предположений.

Подготовительный этап: анализ рынка и инструментов. Прежде чем приступить к разработке стратегии, студенты самостоятельно изучили основы:

  1. Аналитика. Разобрались с Яндекс.Метрикой, чтобы оценить текущие показатели сайта.
  2. Опыт других. Проанализировали, как продвигаются другие приюты, чтобы выявить работающие подходы.
  3. Инструменты. Освоили TargetHunter для анализа аудиторий в социальных сетях.
  4. Местный рынок. Собрали базу городских пабликов для «посевов» (размещения постов), чтобы оценить их охват и условия сотрудничества.

Анализ аудитории: от интервью к CJM. Центром всего проекта стал анализ двух основных групп людей, которые приходят в приют. Процесс был выстроен следующим образом:

  1. Глубинное интервью. Студенты провели интервью с представителями приюта, чтобы понять их видение аудитории, ее мотивов и барьеров.
  2. Составление CJM (Customer Journey Map). На основе интервью были составлены карты пути клиента для двух ключевых сегментов: «Молодые люди» (18–25 лет) и «Семья с ребенком». Это позволило визуализировать весь путь — от зарождения мысли о питомце до его адаптации дома — и выявить ключевые точки контакта, страхи и потребности на каждом этапе.

Портрет 1: «Молодые люди» (18‑25 лет). Ими движет желание завести друга и «спасти» животное. Их путь к питомцу начинается в соцсетях, а на выбор сильно влияют внешний вид животного и его история. Основной барьер — неуверенность в собственных силах (финансы, время, съемное жилье).

Портрет 2: «Семья с ребенком». Здесь инициатором выступает ребенок. Родитель же хочет научить его ответственности и сделать доброе дело. Главный страх родителя — что весь уход ляжет на него, а также опасения по поводу здоровья и характера животного. Эта группа ищет информацию преимущественно на сайте приюта, им важны факты и гарантии.

Сравнение этих портретов легло в основу всей дальнейшей работы.

ХарактеристикаОсновной мотивГлавный барьерГде ищут информациюЧто важно при выборе
Молодые люди«Нужен друг», «спасти» жизньСтрах, что не справятся (время, деньги)Социальные сетиВнешний вид, история
Семья с ребенкомПорадовать ребенка, научить ответственностиСтрах неизвестности (здоровье и поведение животного)Сайт приюта, советы знакомыхХарактер, здоровье, совместимость с семьей
Что из этого следует для стратегииДля молодых людей нужен эмоциональный контент с историями. Для родителей — рациональный, который убедит в безопасности.Молодым нужно предлагать поддержку. Родителям — доказательства (справки от ветеринара, отзывы).Качественный сайт с анкетами животных важен для родителей. Яркие соцсети — для молодежи.Хорошие фото и видео нужны для молодежи. Подробные описания и документы — для родителей.

Разработка медиаплана. На основе анализа аудитории студенты составили медиаплан. Логика была следующей: раз семьи ищут информацию на сайте, а молодежь — в соцсетях, то и каналы продвижения должны быть разными:

  1. Яндекс.Директ (Поиск). Нацелен на «горячую» аудиторию, которая уже ищет питомца по конкретным запросам («взять котенка из приюта»). Реклама ведет на сайт с подробными анкетами, отвечая на потребность «семей» в информации.
  2. Таргетированная реклама во ВКонтакте. Нацелена на «холодную» аудиторию. Здесь основной упор делался на эмоциональный контент (истории спасения, качественные фото), чтобы вовлечь «молодых людей» и сформировать у них потребность.

Таким образом, бюджет распределялся не случайным образом, а в соответствии с поведением каждого сегмента аудитории.

Скриншот медиаплана с прогнозируемыми показателями для рекламных кампаний в Яндекс.Директе и ВКонтакте
Разработанный студентами медиаплан с прогнозами по платным каналам

Важной частью подготовки к запуску рекламы в поисковых системах стал сбор семантического ядра. Команда определила ключевые запросы, по которым потенциальные владельцы ищут питомцев, чтобы настроить объявления на максимально релевантную аудиторию.

Таблица с примерами ключевых слов и прогнозом трафика для поисковой рекламы приюта в Яндекс.Директе
Студенты собрали ключевые слова для поисковой рекламы, по которым люди ищут питомцев

Результат: рост трафика за счет контента

Одним из ключевых показателей эффективности работы стал график из Яндекс.Метрики. До середины июня визитов на сайт было очень мало. Примерно 15 июня, после начала публикации нового контента, ориентированного на выявленные потребности аудитории, произошел резкий скачок, после которого посещаемость вышла на стабильный уровень в 800–900 визитов за период.

График из Яндекс.Метрики, показывающий резкий рост визитов на сайт приюта «Ласка» после внедрения новой контент-стратегии
Рост посещаемости сайта точно совпал по времени с началом публикации нового контента, ориентированного на потребности целевых аудиторий

Рост стал результатом запуска контент‑стратегии, которая напрямую отвечала на страхи и запросы аудитории:

  1. Для «Семьи с ребенком» (чтобы снять страхи) публиковались подробные анкеты животных с историей и подтверждением от ветеринара, репортажи из жизни приюта и отзывы от семей, уже взявших питомца.
  2. Для «Молодых людей» (чтобы вызвать эмоции) проводились качественные фотосессии животных, публиковались истории спасения во ВКонтакте и запускались интерактивные посты (опросы, конкурсы).

Органический рост трафика стал, по сути, бесплатным тестом гипотез. Он показал, какой контент находит отклик, и позволил с большей уверенностью планировать запуск платной рекламы.

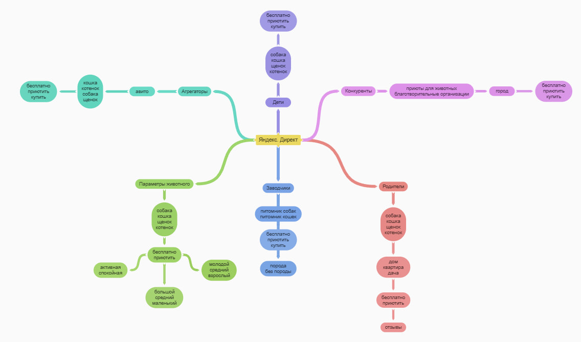
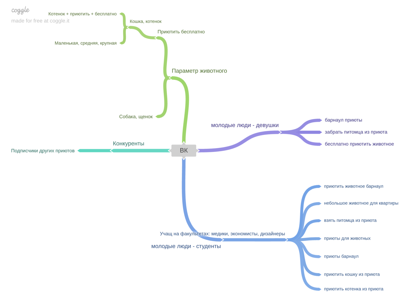
  • Ментальная карта таргетингов для аудитории «Семья с ребенком» в Яндекс.Директе
    1/4Пример ментальной карты для настройки рекламы на аудиторию «Семья с ребенком» в Яндекс.Директе
  • Ментальная карта таргетингов для аудитории «Молодые люди» в Яндекс.Директе
    2/4Пример ментальной карты для настройки рекламы на аудиторию «Молодые люди» в Яндекс.Директе
  • Ментальная карта таргетингов для аудитории «Семья с ребенком» во ВКонтакте
    3/4Пример ментальной карты для настройки рекламы на аудиторию «Семья с ребенком» во ВКонтакте
  • Ментальная карта таргетингов для аудитории «Молодые люди» во ВКонтакте
    4/4Пример ментальной карты для настройки рекламы на аудиторию «Молодые люди» во ВКонтакте

Трудности и ограничения

В ходе проекта команда столкнулась с несколькими трудностями:

  1. Недостаток опыта у студентов. Поскольку участники были стажерами, им не хватало практических навыков. Эта проблема решалась за счет четко структурированной программы обучения с пошаговыми заданиями и регулярной обратной связью от куратора.
  2. Специфика маркетинга НКО. В отличие от коммерческого проекта, здесь конечная цель — не продажа, а «пристройство» животного, что гораздо сложнее измерить. Команде пришлось определить промежуточные метрики успеха: не количество заявок, а рост вовлеченности, время, проведенное на сайте, и количество построенных маршрутов до приюта в Яндекс.Картах.
  3. Необходимость проверки гипотез при ограниченном бюджете. Было непонятно, какой контент и какие каналы сработают лучше всего. Чтобы не рисковать бюджетом, было решено сначала протестировать гипотезы с помощью органического контента и только после этого масштабировать успешные подходы через платную рекламу.

Рекомендации для предпринимателей

Опыт этого проекта можно применить и в коммерческой сфере. Вот несколько рекомендаций:

  1. Начинайте с анализа аудитории, а не с выбора инструментов. Прежде чем запускать рекламу, составьте карту пути клиента (CJM). Это поможет понять, где и как лучше взаимодействовать с вашей аудиторией, и сэкономит бюджет.
  2. Тестируйте гипотезы на органике. Прежде чем вкладывать деньги в платное продвижение, проверьте свои идеи с помощью контента в соцсетях или блоге. Посмотрите, какие темы и форматы вызывают наибольший отклик.
  3. Рассмотрите формат стажировки. Если у вас есть задача, требующая глубокого погружения (например, анализ рынка или разработка стратегии), но нет ресурсов на полноценную команду, стажировка может стать взаимовыгодным решением.
  4. Определите промежуточные метрики. Не всегда можно сразу оценить эффект от маркетинга в продажах. Определите для себя косвенные показатели, которые свидетельствуют об интересе аудитории (например, рост подписчиков, скачивания материалов, время на сайте).

Эффективность партнерской модели

Этот проект стал вторым успешным кейсом, реализованным в рамках нашей партнерской модели. Он развивает подход, который мы ранее применили для решения кадровых задач в маркетинге.

В первом проекте мы помогли клиенту найти штатного маркетолога: наша команда отвечала за консалтинг, а партнеры взяли на себя поиск, найм, обучение и адаптацию специалиста.

В работе с приютом «Ласка» мы адаптировали эту модель под новую задачу. Вместо найма одного сотрудника, мы организовали стажировку для группы студентов. Это позволило не только передать им практические навыки, но и силами целой команды разработать для некоммерческой организации полноценную и готовую к запуску маркетинговую стратегию. Оба кейса доказывают гибкость и эффективность партнерского подхода для решения разных задач бизнеса и НКО.

Кредит на открытие и развитие бизнеса

Предложение от Т‑Банка

Кредит на открытие и развитие бизнеса
  • Для пополнения оборотных средств или инвестиций
  • Предварительное решение без открытия расчетного счета
  • Все онлайн, не нужно ездить в банк
Узнать сумму

АО «ТБанк», лицензия №2673

Комментарии проходят модерацию по правилам редакции


Больше по теме
Маркетинг для своих: как компании продают развитие сотрудникам

Некоторые компании делают внутренние события «для галочки» и удивляются, почему на них никто не ходит. Один кейс из металлургии показывает: внутренняя аудитория ничем не отличается от внешней — она тоже хочет воронку, контент и причину поверить

Новости