Узнайте сумму кредита в Т‑БизнесеУзнайте сумму кредита в Т‑БизнесеОт 2 минут онлайнОт 2 минут онлайнПодробнее

РассылкиИдеи для бизнесаБизнес с нуляМаркетплейсыБухгалтерияЛайфстайлСправочникШаблоны документов
РассылкиИдеи для бизнесаБизнес с нуляМаркетплейсыБухгалтерияЛайфстайлСправочникШаблоны документов

Новые клиенты интернет‑магазинов обычно не сразу покупают товар. Одни начинают оформлять заказ, но отвлекаются и забывают его завершить. Другие хотят получить персональную скидку. Третьи боятся, что их обманут, поэтому ищут отзывы о компании в интернете и долго принимают решение о покупке.

Чтобы подтолкнуть к заказу, повысить доверие и мотивировать клиентов завершить сделку, маркетологи настраивают цепочки писем — серии сообщений, которые последовательно приходят клиентам на электронку.

Маркетолог может создавать каждую цепочку для каждого получателя вручную: открыть почту, написать текст письма, прикрепить картинку и отправить конкретному клиенту. Через день создать второе письмо. И так раз за разом, пока не отправит всю цепочку.

Письма не должны быть одинаковыми: покупатели могут находиться на разных этапах клиентского пути. Один оплатил покупку — надо сообщить, что платеж прошел успешно. Другой добавил товар в лист ожидания — надо уведомить, что товар появился на складе. Значит, маркетологу придется не только писать письма, но и следить, какое действие выполнил тот или иной пользователь на сайте, и в зависимости от этого придумывать текст письма.

Даже если у компании три‑четыре клиента, вручную писать письма долго и неудобно. А когда клиентов больше сотни — эта задача прекращается в загрузку на фултайм для нескольких сотрудников.

Чтобы не тратить время на ручное создание писем, выгоднее настроить автоматические цепочки в специальном почтовом сервисе. Автоматическая цепочка не требует постоянного участия маркетолога. Ее настраивают один раз, потом письма отправляются сами, когда клиент выполнит нужное действие — например, зарегистрируется на сайте или оплатит покупку.

Разберемся, как работают цепочки и почему помогают увеличить продажи, и научим настраивать цепочки в популярных сервисах рассылки.

Что такое цепочка писем

Цепочка писем — это сообщения, которые отправляются автоматически друг за другом. Запускают цепочку действия клиента на сайте — триггеры. Триггером может быть клик пользователя по кнопке «Регистрация» или «Оплатить», брошенная корзина, переход на определенную страницу сайта. Если пользователь совершает действие, которое является триггером, он получает письмо.

Пример триггерного письма Ozon
Триггерное письмо, которое пришло после оформления и оплаты заказа на Ozon

В цепочке обычно не одно письмо, а несколько. Каждое следующее письмо приближает пользователя к целевому действию: регистрации в программе лояльности, платной подписке или покупке товара.

Цепочки бывают длинные и короткие — это зависит от стоимости продукта, его сложности и продолжительности цикла сделки.

Длинная цепочка. Чем дороже продукт или длиннее цикл сделки, тем больше писем нужно отправить, чтобы заинтересовать пользователя или снизить его недоверие к покупке. В таких ситуациях используют цепочки до 10 писем, а их отправка занимает до двух недель.

Длинные цепочки также используют, если подписчики по разным причинам не готовы покупать. Например, бренд выпустил новый продукт, который аудитория еще не понимает. Тогда в длинной цепочке писем он может «обучить» подписчиков, как использовать продукт, для чего он нужен и кому полезен.

Длинная цепочка писем
Схема длинной автоматической цепочки писем

Короткие цепочки используются для «теплых» сегментов аудитории. Если люди — постоянные клиенты, они будут ждать распродажи бренда, анонса новых товаров и обновление продуктовых линеек. Тогда достаточно пары писем, чтобы рассказать людям, что и когда они могут выгодно купить.

Короткая цепочка писем
Схема короткой автоматической цепочки писем

Когда цепочки писем помогают бизнесу

В онлайн‑торговле, прежде чем что‑то купить, клиенты проходят следующие шаги:

  • впервые открывают сайт;
  • изучают предложения;
  • добавляют товары в корзину;
  • оплачивают заказ;
  • возвращаются на сайт и покупают что‑то еще.

На каждом шаге часть пользователей отсеивается. Например, если на сайт зайдет 300 человек, 200 из них полистают ассортимент, 150 — добавят товар в корзину, 40 — купят, а 25 — вернутся на сайт за повторной покупкой.

Если вдруг пользователь на каком‑то шаге остановился и не пошел дальше, он получает письмо, задача которого — вести пользователя дальше без участия сотрудника интернет‑магазина. Например, если подписчик изучил товар, положил его в корзину, но не оплатил, он получает купон на скидку, отзывы, обзор.

В итоге автоматизация почтовой рассылки помогает увеличить конверсию каждого этапа и больше продавать.

Цепочка писем помогает быстрее закрывать сделки в ситуациях, когда перед покупкой клиент обдумывает условия или сравнивает варианты:

  • маркетплейсам;
  • интернет‑магазинам;
  • обучающим сервисам;
  • CRM‑системам.

Можно обойтись без цепочек тем, кто продает повседневные товары, например хлеб, сыр или туалетную бумагу, их обычно берут без раздумий.

Как работают автоматизированные цепочки писем

Обычно автоматизированные письма отправляют с помощью почтовых сервисов. Подробнее примеры сервисов рассмотрим в статье далее, а пока разберемся, как в них работают цепочки.

Сначала почтовый сервис связывают с сайтом. Это происходит через готовую интеграцию или через API.

Потом маркетолог настраивает триггеры — условия, при выполнении которых пользователь получит письмо. Триггером может быть регистрация, оплата покупки, наступление определенной даты или любое другое действие клиента на сайте.

Когда пользователь запустит триггер, сайт через интеграцию «‎сообщит»‎ об этом почтовому сервису, и тот отправит первое письмо из цепочки.

Второе и следующие письма отправятся только при срабатывании других триггеров. Может случиться, что пользователь так и не запустит триггер, который отправляет второе письмо в цепочке.

Алгоритм запуска любой автоматической цепочки следующий:

  1. Разработка писем для цепочки.
  2. Проработка сценария автоматической цепочки писем. Лучше прописать это в виде схемы: триггер, условия, период запуска, очередность писем.
  3. Настройка автоматизации с готовыми шаблонами писем: триггер, условия, очередность писем, задержки.
  4. Тест цепочки.
  5. Запуск цепочки.

Перед настройкой автоматической цепочки решите, как будете отправлять письма — все сразу или по частям. Чтобы понять, какой вариант выбрать, нужно протестировать обе схемы и посмотреть, какая приносит лучший результат.

По частям. Эта схема подойдет, если можно разделить какое‑то сообщение на несколько писем и в каждом предложить купить продукт.

Рассылка должна привести к покупке курса. Можно действовать так: отправить три письма, в которых будет вложено несколько бесплатных уроков и в конце каждого — продажа.

Если отправлять письма по частям, пользователи не устанут от рассылки, но они могут отвлечься и не открыть следующее письмо, когда оно придет к ним на почту.

Все сразу. Схема подойдет, если предложение трудно поделить на несколько писем. Допустим, нужно дать пользователю что‑то бесплатно в обмен на подписку — книгу, чек‑лист или буклет. Тогда в первом письме можно отправить подарок, потом уточнить, удалось ли им воспользоваться, а далее выслать коммерческое предложение.

При отправке писем разом пользователи не забудут о рассылке, но могут устать читать все сообщения, которые придут к ним на почту за короткий промежуток времени.

Типы цепочек писем по назначению

По назначению автоматические цепочки бывают таких типов:

  1. Велком‑цепочка — вовлекающая серия писем, которую клиент получает после оформления подписки или регистрации в личном кабинете на сайте.
  2. Брошенная корзина — рассылка, которая запускается, если человек добавил товар в корзину и не завершил заказ в течение определенного периода. Период бизнес задает сам, в зависимости от продукта, обычно 2–3 дня.
  3. Контентная серия писем — рассылка, которая рассказывает о полезных свойствах товара, дает советы из смежной области или помогает бренду проявить экспертность. Контентные письма разбавляют продающую серию, хотя и сами обычно содержат призыв перейти на сайт и что‑то купить.
  4. Реактивационная цепочка — используют, когда клиент подписался на рассылку материалов, но перестал открывать письма. Нет четких правил, когда запускать реактивацию — это зависит от продукта. Например, можно настроить, чтобы первое реактивационное письмо уходило через месяц после того, как пользователь последний раз заходил на сайт.

Рассмотрим подробнее все типы писем.

Велком‑письма — приветственные цепочки, приходят к пользователю, когда он только подписался на рассылку. Их задача — рассказать о бренде, особенностях его работы, товарах и услугах. Это помогает снизить недоверие нового клиента к незнакомому бренду и подталкивает его к покупке.

Другая цель приветственной цепочки — познакомиться с новым подписчиком и отнести его к конкретному сегменту целевой аудитории бренда. В зависимости от того, какие письма он откроет, по каким ссылкам перейдет, можно предположить, что его может заинтересовать.

Например, в этом письме сразу три раздела для перехода:

Пример welcome-письма
Пример письма, которое позволяет сразу сегментировать новых подписчиков

Если пользователь выберет «‎‎Сохраняет редкие виды»‎, его отнесут к сегменту, для которого будут отправляться письма с животными и птицами. Если «‎‎Защищает леса»‎ — письма, в которых будут освещаться проблемы лесов.

Первое письмо велком‑серии обычно отправляется сразу, как только подписчик оставил свою почту в форме подписки, после double opt‑in — двойной формы подписки — либо вместе с ней.

Триггерные письма приходят автоматически в ответ на действия пользователей на сайте либо при наступлении определенного события.

Клиент добавил в виш‑лист товар, которого нет в наличии. Когда этот товар появится, система автоматически отправит сообщение на почту клиента.

Другой пример: подписчик в личном кабинете указал дату своего рождения. Когда этот день придет, подписчик получит письмо с поздравлением и специальной скидкой.

Можно связать сколько угодно событий на сайте с триггерными письмами и настроить цепочки, которые будут приходить последовательно в зависимости от того, как клиент движется к покупке.

Вот как может выглядеть простой сценарий триггерной рассылки:

  1. Клиент подписался на рассылку магазина посуды.
  2. Добавил товар в корзину, не оформил заказ и покинул сайт.
  3. Сервис почтовых рассылок автоматически заносит такого пользователя в сегмент «Брошенная корзина».
  4. Через некоторое время, например через 10 минут, сервис отправляет на почту клиента письмо с напоминанием, что тот не завершил заказ.
  5. Если клиент открыл письмо, но на сайт не перешел, вероятно, он не забыл, а просто его что‑то не устраивает — цена, доставка или гарантия.
  6. Через время, например через день, сервис отправит письмо, в котором будет скидка с ограничением по времени и призыв завершить оформление заказа.
  7. Если клиент и после этого не совершил покупку, он попадает в сегмент пользователей, которым будут отправлять другую серию писем, например с полезным контентом, видеообзорами и отзывами.
Схема триггерной рассылки
Визуальная схема простого сценария триггерной рассылки

Письмо‑контент — это рассылка с полезной информацией: советами, обзорами, лайфхаками, инструкциями, дайджестами.

Если рассылка будет состоять из одних акций и рекламы, она быстро наскучит и пользователи отпишутся. Контентные письма помогают удержать внимание аудитории, а бренду дают возможность показать свою экспертность и завоевать доверие подписчиков.

Чтобы контентная рассылка пользовалась успехом, нужно определить, с какими трудностями сталкиваются клиенты при выборе товара или услуги бренда, в чем сомневаются и на что обращают внимание в первую очередь. И дать в письмах ответы на эти вопросы.

Автоматическая контентная цепочка включает 5—8 писем, которые, например, последовательно обучают пользователя, а последнее письмо может что‑то рекламировать или продавать.

Пример контентной рассылки-дайджеста
Пример контентной рассылки‑дайджеста от Почты России

Продающие письма подталкивают к покупке и доносят ценность коммерческого предложения. Обычно в такой серии сначала предлагают бесплатный продукт — книгу, чек‑лист, инструкцию, гайд или товар‑пробник, а потом основной.

Еще продающую серию настраивают, когда надо, чтобы клиент, совершил повторную покупку.

Пример продающей рассылки
Пример продающей рассылки от интернет‑магазина «Золотое яблоко»

Реактивационные письма. Со временем интерес подписчиков к рассылке может ослабеть. Время, когда подписчик читает письма и переходит по ссылкам внутри, называется жизненным циклом. Обычно жизненный цикл выглядит так:

  1. Активный пользователь — часто открывает письма и кликает по ссылкам.
  2. Заинтересованный — открывает письма и кликает ссылки 1–2 раза в месяц.
  3. Незаинтересованный — не открывает рассылку больше месяца.
  4. «Спящий» — не открывает рассылку в течение 3–5 месяцев.

Чтобы вовлечь неактивных подписчиков в чтение рассылки, им отправляют реактивационные цепочки писем. Реактивационные письма выгодны: вернуть интерес подписчика, который уже знаком с брендом и доверяет ему, дешевле, чем привлечь нового и завоевать его лояльность с нуля.

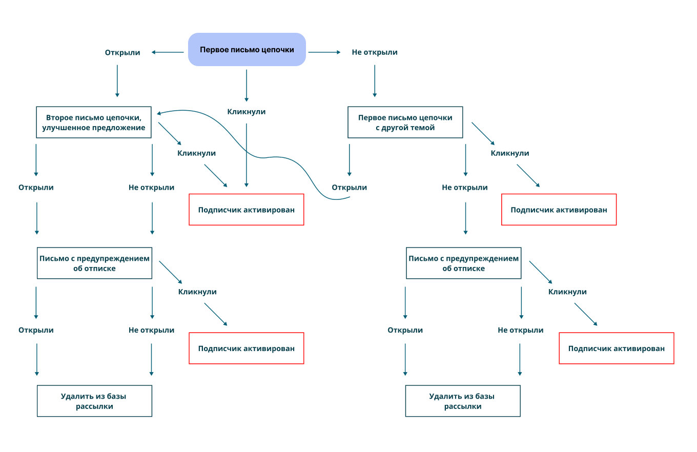
Вот как может выглядеть стратегия реактивационной автоматической рассылки:

Реактивационная рассылка

Правила эффективной цепочки писем

Мы подготовили пять правил, которые можно применить к любому типу цепочки писем:

  1. Отправлять письма в нужное время. Некоторые письма — подтверждение оплаты, уведомление об отправке посылки или поступление товара на склад — нужно отправлять сразу, так как пользователи обычно ждут эту информацию. Остальные письма отправляют, когда пользователь готов их прочитать. Например, напоминать о брошенной корзине стоит не спустя час или даже сутки, а хотя бы через пару дней. Тогда это будет уместно.
  2. Продумывать сценарий цепочки. При создании цепочки надо предугадывать, как пользователи будут вести себя на сайте. Например, что будет делать после регистрации: посмотрит товар и захочет обдумать покупку несколько дней или сразу же положит его в корзину. На каждое действие нужно подготовить реакцию в виде письма.
  3. Сегментировать подписчиков. Автоматические цепочки настраивают не для всех подписчиков разом, а для отдельных групп, которые объединяют определенные свойства. Тогда письма получаются не общими, а персонализированными: учитывают потребности конкретных людей. Например, если письма отправляет благотворительный фонд, он может разделить подписчиков на благотворителей и тех, кто еще не жертвовал. Первых благодарить за пожертвования и рассказывать, что было сделано на эти деньги. Вторых мотивировать помогать фонду финансово или в качестве волонтеров.
  4. Избегать кликбейта. Письма с кричащими заголовками не только вводят пользователей в заблуждение, что внутри письма их ждет что‑то интересное, но и снижают количество переходов. Когда пользователь откроет письмо и увидит, что в нем нет ничего полезного, мало шансов, что он перейдет по ссылке на сайт. Поэтому использовать кликбейт в автоматических рассылках не стоит.
  5. Следить, чтобы письма не получались перегруженными. Письма, излишне наполненные контентом и другими составляющими, могут попадать в спам, блокироваться почтовыми клиентами или сжиматься почтовыми провайдерами. Так поступает, например, Gmail: обрезает письма больше 102 Кб. Поэтому при создании письма для цепочки проверяйте, сколько оно весит.

Дальше разберемся, как настраивать цепочки в сервисах рассылок.

Как настроить автоматическую цепочку в популярных почтовых сервисах

Чаще всего автоматические рассылки настраивают в одном из этих сервисов:

  • MailChimp;
  • Unisender;
  • GetResponse;
  • SendSay.

Подготовили пошаговую инструкцию, как настроить письма в каждом из сервисов.

MailChimp. Обратите внимание: у сервиса нет русскоязычной версии. Автоматическую рассылку можно настроить на новых подписчиков или их отдельный сегмент — рассылка может приходить при наступлении дня рождения подписчика или если тот впервые купил на сайте.

Триггерные письма в MailChimp настраиваются через Mandrill — платный плагин, который подключается к аккаунту MailChimp отдельно.

Рассмотрим, как настроить автоматические письма в MailChimp без сторонних плагинов:

1. Зарегистрируйтесь в MailChimp.

2. Перейдите в раздел Campaigns → Automations и нажмите кнопку Create an automation:

Регистрация в MailChimp

3. Создать можно одну из рассылок: приветственную серию, поздравления с днем рождения, рассылку новых публикаций в блоге, автоматическую рассылку по пользователям со специальным тегом — либо создать и настроить собственную рассылку с нуля.

Для примера выберем Welcome new subscriber — приветственную серию писем для новых подписчиков:

Создание рассылки в MailChimp

4. Дайте рассылке название. После этого она появится в отдельном окне. Теперь завершите настройку — укажите, кому будет приходить рассылка, отправителя, тему письма и настройте контент письма:

Как настроить рассылку в MailChimp

5. После завершения всех настроек нажмите кнопку Start Sending. Это запустит рассылку:

Запуск рассылки

Unisender. Настраивать автоматические цепочки писем в Unisender можно даже на бесплатном тарифе:

1. После регистрации в сервисе перейдите в раздел «‎Автоматизация‎»‎ и нажмите кнопку «‎Создать цепочку‎»‎:

Сервис рассылок Unisender

2. Сервис предложит выбрать один из готовых шаблонов — например, цепочку для вебинаров, допродажи товаров, контентную рассылку на «Черную пятницу‎‎, приветственную серию. Также можно создать свою цепочку с нуля:

Unisender: шаблоны писем

3. После выбора шаблона откроется окно управления цепочкой. В нем настройте условие, которое запускает рассылку:

Управление цепочкой

4. При клике по действию, например «Отправить письмо», настройте само письмо — имя отправителя, тему, тело письма и так далее:

Настройка рассылки

5. После всех настроек укажите название цепочки и нажмите кнопку «‎Активировать‎»‎:

Активация цепочки

GetResponse. В GetResponse автоматическая рассылка работает как автоответчики — здесь нельзя установить условия отправки писем. Настроить можно только дни и время отправления — в момент регистрации, с задержкой или в определенное время:

Новый автоответчик в GetResponse

Остальные настройки стандартные — адрес отправителя, тема письма и дизайн с содержимым:

Настройка автоответчика в GetResponse

SendSay. В SendSay автоматическую рассылку можно создать по событию или времени — дате, которая наступит:

1. Сначала выберите, какого типа автоматизация вам нужна, а после переходите к настройке. В качестве примера рассмотрим, как создать цепочку по событиям:

Рассылка по времени в сервисе SendSay

2. Нажмите кнопку «‎‎Создать автоматизацию‎»‎:

Рассылка по событиям

3. Выберите приветственную серию либо собственную последовательность, если нужно создать и настроить цепочку по определенным событиям. Для примера рассмотрим, как настраивается второй вариант:

Выбор типа автоматизации

4. Выберите событие, которое запустит рассылку. Например, подтверждение подписки на рассылку:

Условие запуска рассылки SendSay

5. В меню «‎Выберите действие‎»‎ кликните «‎Отправить Email»‎. Также надо добавить письмо в соседней вкладке. Оно должно быть заранее создано в сервисе. Нажмите «Сохранить»:

Сохранение условий

6. Теперь рассылка появится в разделе «‎Автоматизация»‎. Перейдите в этот раздел, поставьте напротив рассылки галочку и в выпадающем меню выберите «‎‎Активировать»:

Активация рассылки в SendSay

Что важно запомнить

  1. Почтовые цепочки — это последовательная серия писем, которую маркетологи отправляют клиентам, чтобы подтолкнуть их к покупке, повысить доверие к бренду или мотивировать завершить сделку.
  2. Автоматические цепочки настраивают один раз, а дальше они работают без участия сотрудников. Запускают такие цепочки сами клиенты, когда выполняют определенное действие на сайте: кликают ссылку или кнопку, заполняют форму, вводят личные данные. Либо цепочка запускается при наступлении определенной даты — дня рождения клиента или распродажи.
  3. Цепочка писем помогает быстрее закрывать сделки в ситуациях, когда перед покупкой клиент обдумывает условия, сравнивает варианты, читает отзывы и обзоры.
  4. Автоматизированные цепочки настраиваются на почтовых сервисах. Для этого сайт интегрируют с сервисом, потом создают письма и устанавливают триггеры — условия запуска цепочки.
  5. Количество писем в цепочке зависит от цикла сделки и продукта. Чем сложнее продукт, чем больше времени клиенту требуется, чтобы принять решение о покупке, — тем больше писем отправляют. В длинной цепочке используют до 10 писем, в короткой — два‑три.
  6. Чтобы цепочка работала, надо соблюдать правила: отправлять письма тогда, когда они могут понадобиться клиентам, продумывать сценарий цепочки, сегментировать подписчиков перед отправкой рассылки, не использовать кликбейт и следить, чтобы письма не были тяжелыми.
  7. Бизнес может использовать различные виды цепочек. Например, велком‑цепочку — вовлекающую серию писем, которую клиент получает после регистрации на сайте. Или реактивационную — чтобы вернуть к рассылке интерес клиентов, которые давно не открывали письма.
Т-Бизнес секреты: новости, анонсы событий, советы предпринимателей

Телеграм‑канал: 68 261 читатель

Т‑Бизнес секреты: новости, анонсы событий, советы предпринимателей
Подписаться
Юлия Кабанова
Юлия Кабанова

Вы используете цепочки писем? Для каких целей?

Комментарии проходят модерацию по правилам редакции


Больше по теме
Новости

Подпишитесь на рассылки

Собираем самые полезные материалы, интересные мероприятия и важные новости в коротких письмах. Вы можете подписаться на одну из рассылок или на все сразу.

62K подписчиков

Дважды в неделю

Как вести бизнес в России

Важные новости, бизнес‑кейсы, разборы законов и практические советы для предпринимателей

15K подписчиков

Раз в неделю

Как зарабатывать на маркетплейсах

Новости торговых площадок, инструкции для селлеров и лайфхаки успешных продавцов

20K подписчиков

Раз в две недели

Мероприятия для бизнеса

Анонсы вебинаров, конференций и других событий для предпринимателей

3K подписчиков

Раз в две недели

Рассылка для бухгалтеров

Новости и советы, которые помогут упростить работу и больше зарабатывать