Большое дело делается вместеБольшое дело делается вместеЦиан, М.Видео, Авиасейлс и еще 1,5 млн клиентов выбирают Т‑БизнесЦиан, М.Видео, Авиасейлс и еще 1,5 млн клиентов выбирают Т‑БизнесУзнать больше

Идеи для бизнесаБизнес с нуляМаркетплейсыБухгалтерияЛайфстайлСправочникШаблоны документов
Идеи для бизнесаБизнес с нуляМаркетплейсыБухгалтерияЛайфстайлСправочникШаблоны документов

Мы запустили системную работу с клиентской базой и за 9 месяцев заработали 21 млн рублей. Разбираем, какие шаги привели к такому результату и почему email‑маркетинг до сих пор остается рабочим инструментом продаж в B2B.

В B2B‑продажах клиенты не принимают решения сразу. До закрытия сделки может пройти несколько месяцев. Поэтому важно поддерживать связь на всех этапах.

Мы поняли, что не используем все возможности клиентской базы. Многие контакты оставались без внимания, а значит, и повторных продаж. Что касается e‑mail маркетинга, это не значит, что мы перестали использовать другие средства и сработал только он. Это не так, но почтовая рассылка с новым подходом принесла результаты. Именно e‑mail маркетинг помог нам не терять клиентов и постепенно доводить их до сделки.

Расскажем, как организовали процесс и какие результаты получили.

Как мы внедряли e‑mail маркетинг

Мы, York — производим и продаем товары для уборки. Работаем в B2B‑сегменте и сбываем продукцию через дилеров и торговые сети. Предлагаем все ключевые категории товаров. Несколько ценовых сегментов позволяют привлекать клиентов с разными бюджетами. Организуем доставку по всей России и оказываем партнерам комплексную поддержку.

Email‑маркетинг не использовали долго. Сейчас можно сказать, что в результате упустили прибыль. Клиентская база копилась, но не проходила валидацию и оставалась неактивной. Работа с клиентами строилась на обсуждении конкретных заказов.

Чтобы поднять продажи привлекли Completo, которые помогают компаниям B2B. Специалисты разработали email‑стратегию и запустили систему автоматизированных рассылок. Это повысило количество контактов с клиентами и увеличило продажи.

Емэйл‑маркетинг стал дополнительным инструментом лидогенерации. Он дополнил рекламу и продвижение через SEO, помог конвертировать часть трафика в подписчиков, а затем — в покупателей. Первые результаты появились не сразу, но со временем рассылки стали частью маркетинговой стратегии.

Внедряли e‑mail маркетинг поэтапно.

Этап 1. Анализ ситуации

Перед запуском email‑маркетинга провели комплексный анализ. Важно было понять, какие внутренние проблемы мешают использовать этот инструмент, как работают конкуренты и чего ожидает аудитория.

Мы выявили несколько слабых мест:

  • на сайте не было формы подписки, поэтому клиенты не оставляли email‑адреса;
  • лид‑магниты размещались в открытом доступе, их можно было скачать без регистрации, что снижало эффективность сбора базы;
  • конкуренты активно использовали email‑маркетинг: они коммуницировали с клиентами через рассылки, предлагали подписку через всплывающие окна и формировали базу контактов системно.

Кроме того, мы поняли, что потенциальные клиенты находятся на разных стадиях принятия решения. Чтобы email‑кампании работали эффективно, нужно было учитывать их потребности и точечно подбирать контент для рассылок.

Этап 2. Настроили сбор email‑адресов

Мы столкнулись с техническим ограничением: основной сайт компании находился под управлением польского офиса, и любые изменения требовали согласования. Это замедляло процесс, поэтому мы решили создать отдельную посадочную страницу.

Страница York-Russia с формой подписки и сбором контактов для email-рассылок
Основная страница лендинга компании

На нее направили рекламный трафик.

Рекламные креативы York для привлечения трафика и сбора контактов
Примеры рекламных креативов для привлечения трафика на сайт

Протестировали три способа сбора контактов:

  • форма обратной связи — пользователи оставляли email для консультации;
  • LiveChat — контактные данные собирались во время общения с оператором;
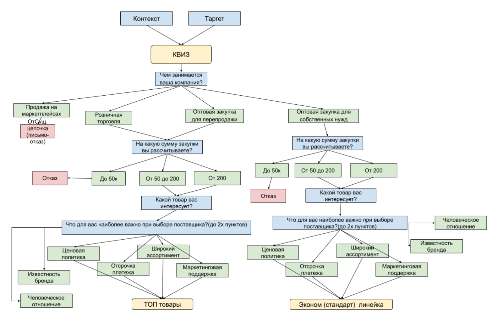
  • квиз — посетители проходили опрос, а в конце оставляли email для получения результатов.
Схема квиза York: форма для сбора контактов
Как выглядит схема квиза

Каждый метод имел свои плюсы, но мы искали оптимальное решение с наибольшей конверсией.

Три месяца тестирования показали, что лучше всего работает всплывающее окно. Этот инструмент увеличил конверсию посадочной страницы на 10%, поэтому мы оставили именно его. Теперь основной прирост базы идет через поп‑апы.

Другие методы дали слабые результаты. Форма обратной связи и LiveChat увеличили конверсию всего на 2–3%, поэтому отказались от них.

Кроме того, создали дополнительные посадочные страницы — отдельно для дистрибьюторов и дилеров. Это позволило лучше сегментировать трафик и направлять клиентов на релевантные предложения.

Этап 3. Настроили email‑цепочки

Перед запуском рассылок мы проработали структуру писем и логику их отправки. Вместе с командой Completo составили карту email‑коммуникаций: определили очередность писем, триггеры для их запуска и ключевые цели. Выделили два основных сценария для рассылок.

Сделали приветственные цепочки для двух категорий новых клиентов:

  • для оптовых покупателей, которые могут приобрести товары на сумму от 100 тысяч рублей;
  • для продавцов маркетплейсов.

Настроили цепочки писем для действующих клиентов. Эти письма получали партнеры, уже знакомые с продукцией York. Основная задача — увеличить средний чек за счет рекомендаций и подборок популярных товаров.

Прогревающая email-цепочка и письмо с подборкой товаров для клиентов
Пример «прогревающей» цепочки и одного из писем

Каждая цепочка включала пять писем с четкой структурой:

  • знакомство с компанией;
  • ссылки на карточки товаров;
  • контактная информация и условия сотрудничества;
  • доп. материалы: каталоги, фото стендов.

После запуска кампаний столкнулись с потоком нецелевых заявок. Они отнимали у менеджеров много времени, но легко фильтровались через формы на сайте. Чтобы снизить нагрузку, настроили автоматическое уведомление для таких клиентов. Это позволило сосредоточиться на перспективных сделках.

Автоматическое уведомление для клиентов с заказами менее 100 000 рублей
Пример уведомления для клиентов, планирующих покупку объемом до 100 000 рублей

Этап 4. Сегментация базы и персонализация

На этом этапе сосредоточились на детализации базы клиентов и персонализации писем. Вместо единых рассылок для всех сегментов мы разработали под каждую группу клиентов индивидуальные email‑цепочки.

Сегментация строилась на анализе интересов аудитории. Если клиент заходил на польский сайт York и запрашивал каталог определенной линейки товаров, система автоматически запускала email‑цепочку, связанную именно с этим продуктом.

Персонализированные письма для разных категорий товаров после просмотра продукта
Так мы реализовали цепочку, которая запускается после просмотра продукта. Рассылали письма, разные для разных продуктов или их групп
Варианты дизайна и контента писем в email-рассылках
Примеры оформления и наполнения писем из рассылок клиентам

Этот подход позволил:

  • отправлять релевантные письма, а не массовые рассылки с общими предложениями;
  • увеличить вовлеченность клиентов, так как они получали информацию, которая реально их интересовала.

Таким образом, email‑маркетинг перестал быть просто рекламным инструментом и стал частью клиентского пути, помогая клиентам на разных этапах принятия решения.

Этап 5. Автоматизация триггерных писем

Мы настроили триггерные письма, которые автоматически отправляются клиенту в зависимости от его действий. Это позволило оперативно реагировать на запросы и удерживать интерес.

Выделили три ключевых триггера перед покупкой.

Клиент оставил заявку на сайте. Отправляется письмо с подтверждением заявки. Это сразу показывает клиенту, что его запрос принят, и повышает уровень доверия. Дополнительно клиент получает полезные материалы: видеообзоры, ссылки на статьи, актуальные предложения.

Пример автоматического письма, которое клиент получает после отправки заявки
Письмо с подтверждением

Клиент запросил каталог. В ответ он получает автоматическое письмо с каталогом и рекомендациями по товарам, соответствующим его интересам.

В письмо добавляются информация о текущих акциях и спецпредложениях, чтобы мотивировать клиента к более быстрому решению. Автоматизация этих процессов позволила исключить лишнюю нагрузку на менеджеров и повысить эффективность работы с клиентами.

Статистика открываемости писем, отправленных пользователям после запроса каталога
Открываемость писем, когда посетители сайта хотели посмотреть каталог

Клиент не ответил на звонок. Не все клиенты сразу выходят на связь. Чтобы не терять потенциальные сделки, мы настроили email‑напоминания для тех, кто не ответил на звонок менеджера.

Клиенту автоматически уходит письмо. В ответе на него есть возможность задать дополнительные вопросы или согласовать удобное время для повторного звонка.

Это позволило исключить ручную отправку писем и не упускать клиентов.

Итоги внедрения и советы по запуску email‑маркетинга

Запуск email‑рассылок дал заметные результаты:

  1. Увеличили базу рассылки. К декабрю 2024 в базе накопилось более 3 тыс. адресов, из которых после чистки оставили 2500. За 9 месяцев добавили 110 уникальных контактов.
  2. Добились 100% доставляемости писем. В начале ноября возникли проблемы с рассылками через Mail.ru, но они быстро решились через поддержку.
  3. Увеличили открываемость и кликабельность. По рассылкам открываемость 17, а кликабельность 8%. По приветственным цепочкам открываемость 23, а кликабельность 14%.
  4. Повысили конверсию и средний чек. Всплывающее окно с квизом дало 145 заявок.
  5. Привлекли заказы на 21 млн рублей за 9 месяцев.
Показатель доставляемости писем составил 100%
Доставляемость писем 100 %. Был сбой в начале ноября, но мы быстро списались с техподдержкой mail.ru, внесли правки, и последующие письма уходили корректно

Email‑маркетинг не заменяет другие инструменты продвижения, но может значительно усилить их эффект. Чтобы создать эффективную стратегию, важно учесть несколько ключевых шагов.

Анализируйте аудиторию. Определите сегменты клиентов с учетом их потребностей, поведения и демографии. Используйте аналитику и опросы.

Изучите стратегии конкурентов. Посмотрите, какие форматы писем они используют, как часто отправляют рассылки и какие элементы в их стратегии работают лучше всего.

Настройте сбор подписчиков. Добавьте формы подписки на сайт, используйте лид‑магниты, квизы и другие инструменты. Следите за соответствием требованиям по защите данных.

Создайте сценарии рассылок. Проработайте цепочки писем для разных ситуаций: welcome‑серии, информационные рассылки, акции, реактивация подписчиков.

Подготовьте качественные шаблоны. Письма должны быть в фирменном стиле, с адаптивной версткой, четкой структурой и сильными CTA.

Оптимизируйте кампании. Следите за метриками, тестируйте разные форматы, собирайте обратную связь и корректируйте стратегию на основе данных.

Грамотно выстроенный email‑маркетинг помогает поддерживать контакт с клиентами, увеличивать конверсию и усиливать влияние других digital‑каналов.

Как работать с маркетинговым агентством

Если привлекаете агентство для продвижения, важно не просто передать задачи, но и наладить сотрудничество.

Вот несколько ключевых моментов:

Сначала настройте базу для трафика. Без сайта и SEO email‑маркетинг не даст результата. Создайте систему, которая привлекает новых клиентов, а затем уже подключайте email.

Дайте время на тестирование. Агентство не может сразу попасть в точку. Потребуется период на изучение аудитории, проверку гипотез и корректировку стратегии. У нас, например, с первого раза не получилось настроить рекламу на нужную ЦА, но после тестов специалисты подобрали оптимальные форматы.

Определите ответственного менеджера со стороны агентства. Этот человек должен глубоко погружаться в задачи компании, отслеживать прогресс и координировать работу команды. Если сотрудников агентства часто меняют, теряется накопленный опыт, поэтому важно, чтобы менеджер вел проект на всем его протяжении.

Обучите агентство особенностям бизнеса. Чем лучше специалисты понимают внутренние процессы, тем качественнее контент и реклама. В идеале выбирайте подрядчиков, у которых уже есть опыт работы в вашей сфере.

Правильное взаимодействие с агентством ускоряет получение результатов и позволяет избежать ошибок на старте.

Главное в работе с агентством — результат, а не цифры в отчетах

Когда бизнес вкладывает деньги в маркетинг, важно понимать, что ключевой показатель — это продажи, а не клики и охваты. Агентства часто оценивают успех по количеству переходов, подписчиков и вовлеченности, но для компании важнее привлечение клиентов и рост выручки.

Чтобы маркетинг давал реальную пользу, нужно отслеживать юнит‑экономику и четко связывать рекламные кампании с финансовыми результатами. В случае с email‑маркетингом отдача не моментальная — первые ощутимые результаты мы увидели только через 3–4 месяца. Это нормальный срок, но он должен подтверждать, что стратегия работает.

Сотрудничество с Completo окупило себя. Мы получили понятную систему, которая дает результат, и продолжаем работать с агентством над новыми проектами.

Успех в B2B‑продажах — комплексная работа с digital‑маркетингом. В нашем примере SEO и реклама были усилены email маркетингом, что привлекло новых клиентов и помогло поднять продажи.

Кредит на открытие и развитие бизнеса

Предложение от Т‑Банка

Кредит на открытие и развитие бизнеса
  • Для пополнения оборотных средств или инвестиций
  • Предварительное решение без открытия расчетного счета
  • Все онлайн, не нужно ездить в банк
Узнать сумму

АО «ТБанк», лицензия №2673

Комментарии проходят модерацию по правилам редакции


Больше по теме
Новости