Большое дело делается вместеБольшое дело делается вместеЦиан, М.Видео, Авиасейлс и еще 1,5 млн клиентов выбирают Т‑БизнесЦиан, М.Видео, Авиасейлс и еще 1,5 млн клиентов выбирают Т‑БизнесУзнать больше

Идеи для бизнесаБизнес с нуляМаркетплейсыБухгалтерияЛайфстайлСправочникШаблоны документов
Идеи для бизнесаБизнес с нуляМаркетплейсыБухгалтерияЛайфстайлСправочникШаблоны документов

Последний год собственники различных бизнесов всё чаще спрашивают об интеграции AI‑агентов. Для многих это представляется, как нечто очень сложное во внедрении и требующее миллионы, но это не так.

Кто такие AI‑агенты

Агенты искусственного интеллекта, AI‑агенты — это автономные интеллектуальные системы, которые могут выполнять ряд связанных задач в одном процессе без вмешательства человека или помогать сотрудникам решать их повседневные задачи.

робот AI-агент
Визуализация AI‑агента как помощника

Например, всем известные чат‑боты ИИ выполняют какое‑то действие, только когда пользователь введет данные/запрос. AI‑агенты относятся к программному обеспечению, которое может принимать решения автономно по заданному алгоритму. Его часто используют для автоматизации сложных рабочих процессов, таких как обслуживание клиентов, анализ данных или помощь в кодировании. AI‑агенты могут выполнять ряд задач от начала до конца процедуры.

Что умеют AI‑агенты

Навыки AI‑агентов зависят от настроенных функций в коде, но чаще всего от агентов требуют следующих умений:

  • понимают текст;
  • считывают изображения и PDF‑файлы;
  • извлекают информацию из клиентских баз данных;
  • сравнивают информацию с имеющейся в базе данных;
  • анализируют предыдущие рабочие ситуации и способы их обработки;
  • находят нужную информацию по запросу;
  • обрабатывают и изменяют данные по заданным правилам.
Код
Пример запроса AI‑агенту на исправление кода

В зависимости от направленности бизнеса могут закрывать от 60% до 100% задач в операционной цепочке. Но следует понимать, что эти системы не полностью автономны и требуют человеческого контроля для проверки точности данных. Как и с любой другой системой ИИ, лучшие результаты достигаются при объединении возможностей ИИ с человеческим контролем.

Как работает AI‑агент
на примере одной процедуры

Рассмотрим цепочку операций при обращении клиента в страховую в случае ДТП. AI‑агент может закрыть следующий перечень задач в цепочке:

  1. Приём
заявки от клиента и определение типа обращения. Вместо того чтобы тратить до 30 минут на ручной ввод данных в таблицы (ФИО, причина обращения, дата, номер страховой, изменение статуса заявки), сотрудник может поручить эту задачу AI‑агенту, который сделает это за считанные минуты и без ошибок.
  2. Изучение 
повреждений на фото, оценка урона. По заданным правилам агент определяет, к какому типу относится повреждение. Сотруднику не нужно навскидку оценивать повреждения, что может привести к некорректной оценке ущерба.
  3. Отправка запроса 
в полицию, изучение данные
ДТП. Запрос отправляется автоматически после приёма заявки, не нужно делать это руками.
  4. Внесение полученных 
данных во внутреннюю базу данных, согласно настроенным конфигурациям. Аналогичная работа, как в пункте 1.
  5. Проверка на возможные факты страхового мошенничества по заданному алгоритму. По базе проверяется количество и частота предыдущих обращений, дата заключения и сумма страхового договора. Если сотрудник потратит на это до 15 минут, AI‑агент сделает это за 3 минуты.
  6. Вынесение предварительного решения и уведомление клиента
о решении.
  7. Оказание дальнейшей поддержки клиенту в случае обращений. Вместо того чтобы отвечать на одни и те же вопросы клиентов по телефону или электронной почте, компания может внедрить чат‑бота на основе AI, который будет мгновенно консультировать клиентов 24/7.
  8. Формирует отчёт по страховому случаю. Сотруднику не нужно руками собирать и извлекать данные по страховому случаю, AI‑агент сам извлечет указанные типы данных и предоставит их в настроенном шаблоне.

AI‑агент может выполнять полную цепочку задач без участия человека, в то время как AI‑бот в этой цепочке сможет выполнить только фрагмент задач: определить тип страхового случая и считать повреждения по фото. Тем не менее участие человека в этой цепочке необходимо для контроля качества оказания услуги.

Типы AI‑агентов

AI‑агенты классифицируются по функциональности и сложности задач, которые они могут выполнять.

Простые рефлекторные агенты: реагируют на окружающую среду на основе заранее определенных правил.

Рефлексивные агенты с состоянием: учитывают текущее состояние в дополнение к окружающей среде при принятии решений.

Целевые агенты: предпринимают необходимые действия для достижения цели.

Обучающиеся агенты: обучаются на своем опыте и улучшают решение аналогичных задач в будущем.

Для решения бизнес‑задач чаще используется не один конкретный тип, а микс характеристик для решения конкретной задачи.

Из чего состоит AI‑агент

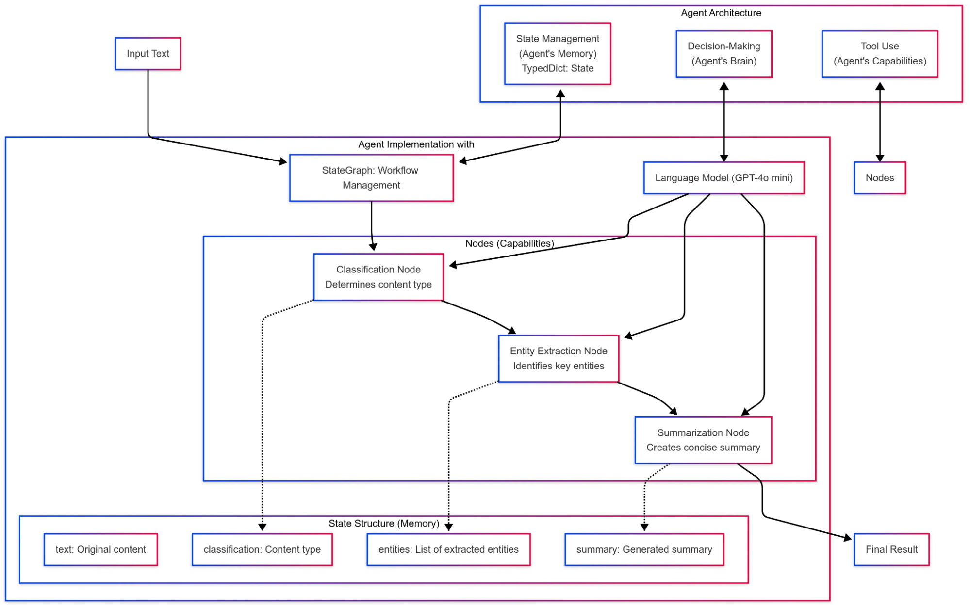
AI‑агент — сложный механизм, в котором выделяют следующие ключевые компоненты:

  1. Центр принятия решений. В основе агента лежит языковая модель (LLM), которая работает как мозг системы. Она помогает понимать нюансы запросов, анализировать их и давать ответы на них на понятном языке. Агенты применяют разные технологии для рассуждений на основе заданных правил и алгоритмов машинного обучения.
  2. API и программное обеспечение. Агент подключается к внешним инструментам компании (например, в CRM‑системе), чтобы взаимодействовать с базами данных, API и другими программными системами. Это внедряется с помощью интерпретированного кода, математических движков для обработки сложных вычислений, коннекторов баз данных. Также агент можно внедрить методом Zero Coding с помощью фреймфорка типа Gumloop, где уже собраны готовые интеграции в популярные рабочие инструменты (Slack, сервисы Google, Confluence и т.д.).
  3. Временное хранилище данных. Агент имеет систему (модуль) памяти, где хранятся знания.
схема процессов
Архитектуры агента LangGraph
Gmail Reader
Готовая интеграция AI‑агента в Gmail

Какие компании уже используют AI‑агентов в своих процессах

За последний год резко вырос спрос на внедрение AI‑агентов в бизнес, что отмечено на графике Google Trends.

Многие компании в разных сферах активно внедряют AI‑агентов в свои процессы.

график Google Trends
График роста запросов про AI‑агентов в Google Trends

Работа с клиентскими базами.ServiceNow создают сами и используют AI‑агентов для автоматизации обработки до 80% обращений клиентов. Они встраивают агентов прямо в процессы компании (в мессенджеры, в СRM), что позволяет сотрудникам безошибочно решать рабочие вопросы.

чат-бот
Подпись к иллюстрации: Чат‑бот для работы с обращениями от ServiceNow

Результат внедрения: сокращение времени ответа, повышение удовлетворенности клиентов, снижение нагрузки на персонал.

Платформа Agentforce для юридической компании Mike Morse автоматизировала процессы подписания юридических документов. Компания получает около 1000 обращений в день, поэтому нужен был механизм AI, который проверяет все юридические документы и данные. В результате внедрения такого решения удалось ускорить работу с клиентами на 20% и увеличить продуктивность сотрудников на 35%.

IT‑компании. Компания «Первая Форма» внедрила AI‑агентов в BPM‑систему для автономного выполнения задач менеджеров. В качестве помощника для сотрудников агент выполняет следующие функции:

  1. Документирует и расшифровывает видеовстречи, делает краткие выжимки.
  2. Помогает при онбординге с настройкой рабочего окружения.
  3. Считывает документы и извлекает из них данные (счет‑фактуры, номера, ФИО). Всё это помогает избежать ручного ввода и возможных ошибок.
транскрипция видеовстречи
Расшифровка и запись результатов видеовстречи в текстовый формат
счёт-фактура
Извлечение ключевых параметров из документов

Результат внедрения: сотрудники освободились от части рутинных задач, повысилась эффективности документооборота, снизилось количество ошибок.

Многие IT‑компании используют AI для помощи программистам, например, как Github Copilot. Встроенный искусственный интеллект за несколько секунд может найти ошибку в блоке кода и исправить её.

Github Copilot
AI‑агент исправляет ошибку в коде в VSCode

Медицина. Система ИИ, разработанная Google Health, с точностью до 61% может диагностировать заболевания груди по маммограммам.

AI‑агенты можно использовать в любой сфере. Например, в банках для обнаружения мошенничества, анализа рисков и автоматической торговли. В розничной торговле и логистике AI‑агенты помогут с персонализацией рекомендаций, с автоматизацией управления запасами и логистикой.

Как подготовить бизнес к внедрению к AI‑агентов

Перед тем как внедрять конкретное решение, даже если вы чётко определили, какой инструмент вам нужен, рекомендуем провести подготовительные работы:

Оцифруйте процессы. Переведите все основные бизнес‑процессы в наглядный формат: зафиксируйте исполнителей, задачи и этапы. Чем детальнее и точнее будет цифровая модель, тем легче будет анализировать данные и выявлять узкие места для улучшений. Что это даст: вы будете видеть все взаимосвязи сотрудников, увидите, где нагрузка больше/меньше, что поможет увидеть слабые места.

Подсчитайте стоимость и временные затраты на процессы. Соберите данные о том, сколько денег и часов уходит на каждую задачу в разных отделах. Это поможет понять, где кроются основные затраты и какие зоны нужно оптимизировать в первую очередь.

Набросайте идеи по оптимизации и автоматизации. Визуально зафиксируйте, какой фрагмент процесса нуждается автоматизации.

Просчитайте потенциальную выгоду от решения. Для каждой идеи пометьте, сколько она может вам сэкономить:

  • трудочасов;
  • денег;
  • сотрудников;
  • инструментов (платные сторонние решения).

Сравните эти показатели с затратами на внедрение, чтобы определить решения с наибольшим ROI.

MVP. Создайте пилотную версию решения с минимальным набором функций. Это позволит быстро проверить гипотезу и оценить эффективность без значительных инвестиций.

Анализ. Тщательно изучите результаты пилотного проекта: собирайте метрики, отзывы пользователей и сопоставляйте их с целевыми показателями. Это покажет, насколько решение оправдало ожидания и где есть пробелы.

Коррекция. На основе результатов анализа скорректируйте гипотезы, внесите доработки в продукт. Эта итерация поможет улучшить эффективность и повысить соответствие решения реальным потребностям бизнеса.

Внедрение в стандартную процедуру. Когда решение покажет результативность, включите его в повседневные процессы компании:

  • обучите персонал;
  • опишите новые регламенты;
  • отслеживайте эффективность.
нотации Miro
Пример схемы бизнес‑процессов
BPMN-нотации
Пример цепочки автоматизации бизнес‑процессов

Внедрение AI‑агентов поможет раскрыть потенциал вашей компании и работать с огромными объёмами задач и данных быстрее.

Кредит на открытие и развитие бизнеса

Предложение от Т‑Банка

Кредит на открытие и развитие бизнеса
  • Для пополнения оборотных средств или инвестиций
  • Предварительное решение без открытия расчетного счета
  • Все онлайн, не нужно ездить в банк
Узнать сумму

АО «ТБанк», лицензия №2673

Комментарии проходят модерацию по правилам редакции


Больше по теме
Новости